Contoh kasus dfd perpustakaan / contoh erd dan dfd sistem informasi Gambar contoh flowchart sistem informasi perpustakaan download program Mengenal lebih dekat dengan data flow diagram dfd beserta jenis dan
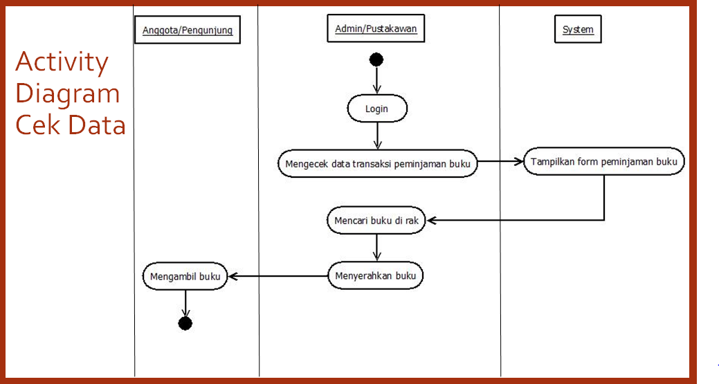
Flowchart Sistem Informasi Perpustakaan Images
Contoh diagram erd perpustakaan
Dfd ( data flow diagram) stok buku perpustakaan menggunakan use case
Contoh kasus dfd perpustakaan / contoh erd dan dfd sistem informasiData flow diagram peminjaman buku perpustakaan Flowchart sistem informasi perpustakaan imagesPerpustakaan flowmap proses alir bagan pendaftaran perancangan anggota tabel contect sistim.
Contoh data flow diagram dan penjelasannya lengkapDetail flowchart sistem informasi perpustakaan koleksi nomer 26 Detail flowchart sistem informasi perpustakaan koleksi nomer 2912+ data flow diagram sistem informasi perpustakaan.

Data flow diagram peminjaman buku perpustakaan
Data flow diagram peminjaman buku perpustakaanDfd sistem informasi perpustakaan yang diusulkanmaulanablog 13+ data flow diagram perpustakaanContoh erd dan relasi tabel contoh ilb images.
Perpustakaan sistem buku peminjaman dfd manual informasi prosesContoh data flow diagram perpustakaan digital Contoh flowchart aplikasi perpustakaan meteorPerpustakaan dfd sistem perguruan proses tinggi instansi.

Gambar contoh flowchart sistem informasi perpustakaan download program
Contoh entitas dalamPerpustakaan dfd sistem konteks diusulkan lunak perangkat Dfd perpustakaan kerahContoh dfd level 2 perpustakaan / pengertian dan contoh data flow.
Contoh diagram dfd konteks informasi perpustakaan sistem dfd asif 2bdFlowchart sistem informasi perpustakaan images 12+ data flow diagram sistem informasi perpustakaanContoh dfd perpustakaan level 1 badoy studio.

Dfd perpustakaan informasi diusulkan konteks
Perpustakaan sistemKerah: dfd ( data flow diagram) perpustakaan Contoh data flow diagram perpustakaan ugmPerpustakaan dfd anggota headman.
Contoh data flow diagram perpustakaan adalahContoh dfd level perpustakaan pengertian dan contoh data flow Dfd flow perpustakaan buku stok sistem informasi perpusDfd sistem informasi perpustakaan yang diusulkanmaulanablog.

Gambar flowchart unikom flow dokumen sistem calon anggota perpustakaan
Dfd sistem informasi perpustakaan .
.






